Welcome to my blog!
I'm writing about AI - Agents, Deployment, Serving and Model Fine-tuning. Exploring current and next generation AI applications.
Building an AI Home Lab
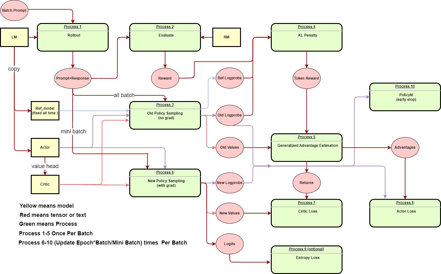
In this post we will build an MLOPs system to fine-tune a Small Language Model to be better at function calling, we will use llama-3-8b-Instruct model and do Supervised Fine-Tuning (SFT) on Salesforce/xlam-function-calling-60k dataset. At end we will have home AI lab that works the way a production system should: version-controlled, automated, reproducible, and scalable.

Time Series Forecasting Meets Foundation Models
In this blog post we'll explore Chronos-2, an foundation model for time series forecasting and compare with statistical methods...
Agentic RAG
In this post, we'll build a Agentic RAG system that will analyze queries, break down complex questions, search then reason over result, and know when need more context. By the end, you'll have a complete implementation that you can adapt to your own document collections.

LLaMA.cpp: Serving Language Models
In this article we will explore how to use llama.cpp to deploy large language models (LLM) and vision language models (VLM) on a consumer hardware. Showing how the community was been using local models to create and consume AI applications.

Two-Stage Delivery Framework
It's a strategic framework that acknowledges a fundamental truth about modern engineering - sometimes you need to move fast, and sometimes you need to build things right. Rather than choosing one at the expense of the other, two-stage delivery separates the development lifecycle into two deliberate phases.

Building MCP Agents
In this article, we'll explore how to implement MCP Agents from scratch, showing how easy and powerful developing custom Agents is and extending their capability to many already available tools.

Anthill the Multi-Agent Framework
Presenting Anthill 🐜 a multi-agent framework which implement OpenAI Routines and Handoffs design patterns. Additionally support many LLMs, have a build-in multi-step reasoning system, and allow developers guide and validate agent steps..

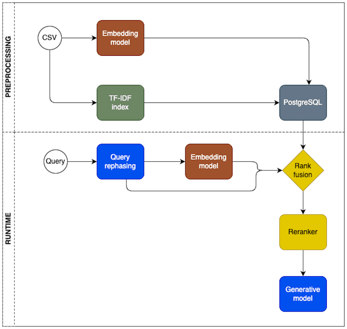
Legal Document Analysis RAG with PostgreSQL
In this article, we will explore how to build a advanced Retrieval-Augmented Generation (RAG) application using PostgreSQL to store and query legal case documents using hybrid search.

AI-Powered Cold Mail Generator
This article provides a step-by-step guide to build a cold mail generator powered by LLM's (LLama 3.1) and learn the recipes for creating production-friendly AI projects.

LLM Prompter: Advanced
Last post of “LLM Prompter” series which teach howto use the power of the modern dragons (LLMs/Generative AI).

LLM Prompter: RAG
Third post “LLM Prompter” series which teach howto use the power of the modern dragons (LLMs/Generative AI).

LLM Prompter: ReAct
Second post “LLM Prompter” series which teach howto use the power of the modern dragons (LLMs/Generative AI).

LLM Prompter: Basics
First post “LLM Prompter” series which teach howto use the power of the modern dragons (LLMs/Generative AI).
Machine Learning Project in 2020s
The first non-technical post where I point out some issues when trying to implement a machine learning project.
QAFS - Quality Aware Feature Store
Just released QAFS another machine learning engineering tool to help build and maintain ML products.

Quick-Deploy
Announcing the first release of Quick-Deploy a tools to optimize, convert and deploy machine learning models as fast inference API.

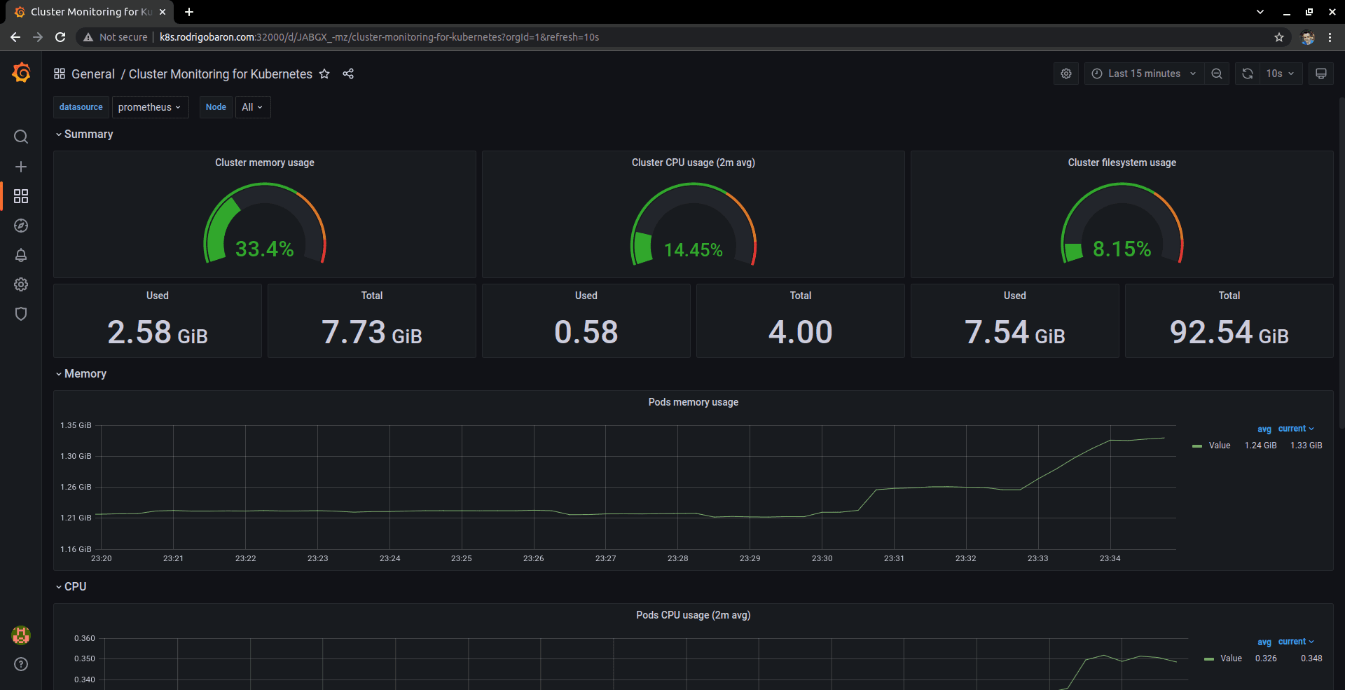
Hello K8s: Observability
The last post of K8s dev/lab tutorial series which we'll setup Metrics Server, Kube State Metrics, Prometheus and Grafana.

Hello K8s: Resource Management
The second post of K8s lab/dev setup covering ingress, storage and Kubernetes Dashboard for resource management.
Hello K8s: Installation
The first post of a series of three to setup kubernetes local lab/dev using Ubuntu Server 20.04 as master and node.